PC Series Front Helical Gearbox
PC series front helical gearbox is a product with a modular structure. It can be combined with any reducer with a PAM input flange hole. The front helical gear reducer and motor are output in B14 mode. This device cannot be used alone but can only be used together with the reducer.PC series front helical gearbox is a group of independent gearboxes, but it is not used as a separate reducer, only used as a bridge between the motor and the worm gear reducer. It is used to improve the use efficiency of the reducer so that the reducer with the same model and speed ratio can be flexibly applied to different working occasions.

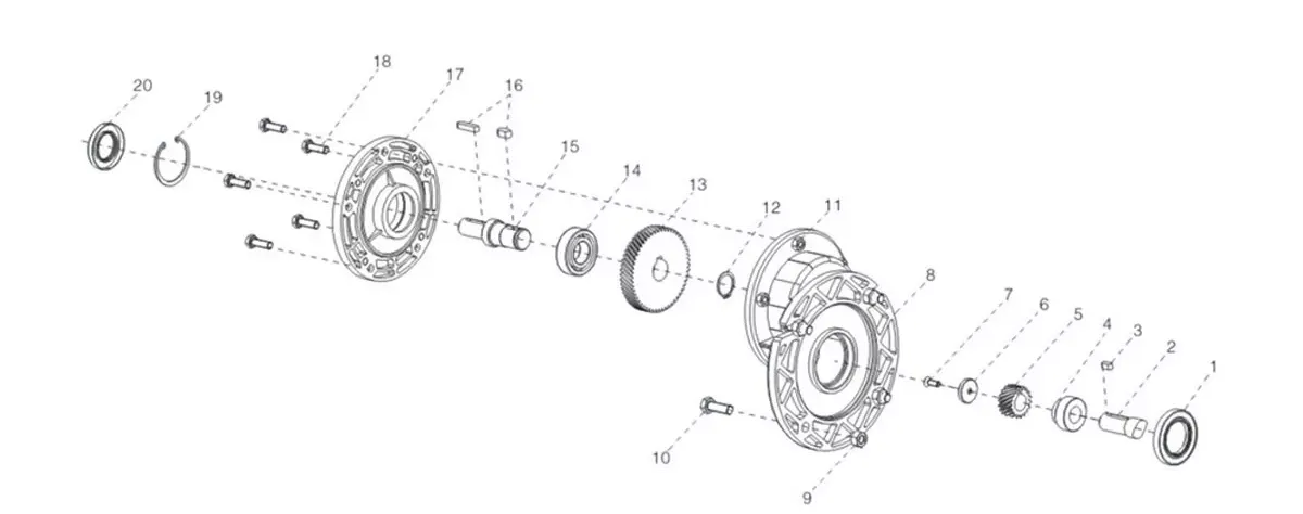
1 | oil seal | 6 | Shim | 11 | Hexagon nuts | 16 | Parallel key |
2 | Shaft PAM | 7 | Bolt | 12 | circlip for shaft | 17 | output cover |
3 | Parallel key | 8 | Pre-stage unit case | 13 | Gear | 18 | Bolt |
4 | Shaft liner | g | Hexagon nuts | 14 | Bearing | 19 | Circlip for hole |
5 | small pinion | 10 | Bolt | 15 | Low-speed shaft | 20 | oil seal |

| Type | P | D | D* | P1 |
PC063 | 105 | 11 | 14 | 140(63B5) |
PC071 | 120 | 14 | 19 | 160(71B5) |
PC080 | 160 | 19 | 24/28 | 200(80B5) |
PC090 | 160 | 24 | 19/28 | 200(90B5) |

The PC series front helical gearbox is named according to the size of the motor frame number, so it is easy to know the motor power of the PC series front helical gearbox from its naming rules. At present, our company temporarily designs three models, PC063, PC075, and PC090.PC063 and PC075 reduction ratios are 3. The PC090 reduction ratio is 2.42.
1) Combination of PC and RVE series2) Combination of PC and VF, VF/VF series3) Combination of PC and WP, WPE series4) Combination of PC and four series![]() | ![]() |

Address
Luotuo Industrial Area, Zhenhai District, Ningbo City, China
Tel
